Der Einladung zur jüngsten Dienstversammlung unseres Kreisbrandrates Hermann Schreck folgten neben allen besonderen Feuerwehr-Führungskräften auch Landrat Florian Wiedemann mit seinen Mitarbeiterinnen Tina Tolksdorf und Helga Herdl. Landrat Wiedemann nahm diesen Termin zum schönen Anlass, den sich bereits seit dem 01. Dezember 2022 bestellten Führungskräften persönlich zu gratulieren und die dazugehörigen Urkunden zu überreichen.
Alle Beteiligten freuen sich auf eine vertrauensvolle und kameradschaftliche Zusammenarbeit. Die Neuaufstellung der Führungsmannschaft ist für die Zukunft noch breiter gefächert und handlungsfähiger aufgestellt. Das Zusammenspiel der Stärken aller Mitglieder, deren Vielfalt, das vorhandene Fachwissen und die sich hieraus ergebenden Zukunftsperspektiven lassen auf ein Team blicken, das zukünftig die großen Herausforderungen, die unzweifelhaft auf uns zu kommen werden, mit gegenseitiger Unterstützung und einem ausgeprägten Kameradschaftsgeist begegnen werden. Diese neue Mannschaft stellt eines der besten Teams dar, die der Landkreis Bayreuth je hatte.
Text: KBM Stephanie Bleuse
Foto: Kreisbrandinspektion Bayreuth
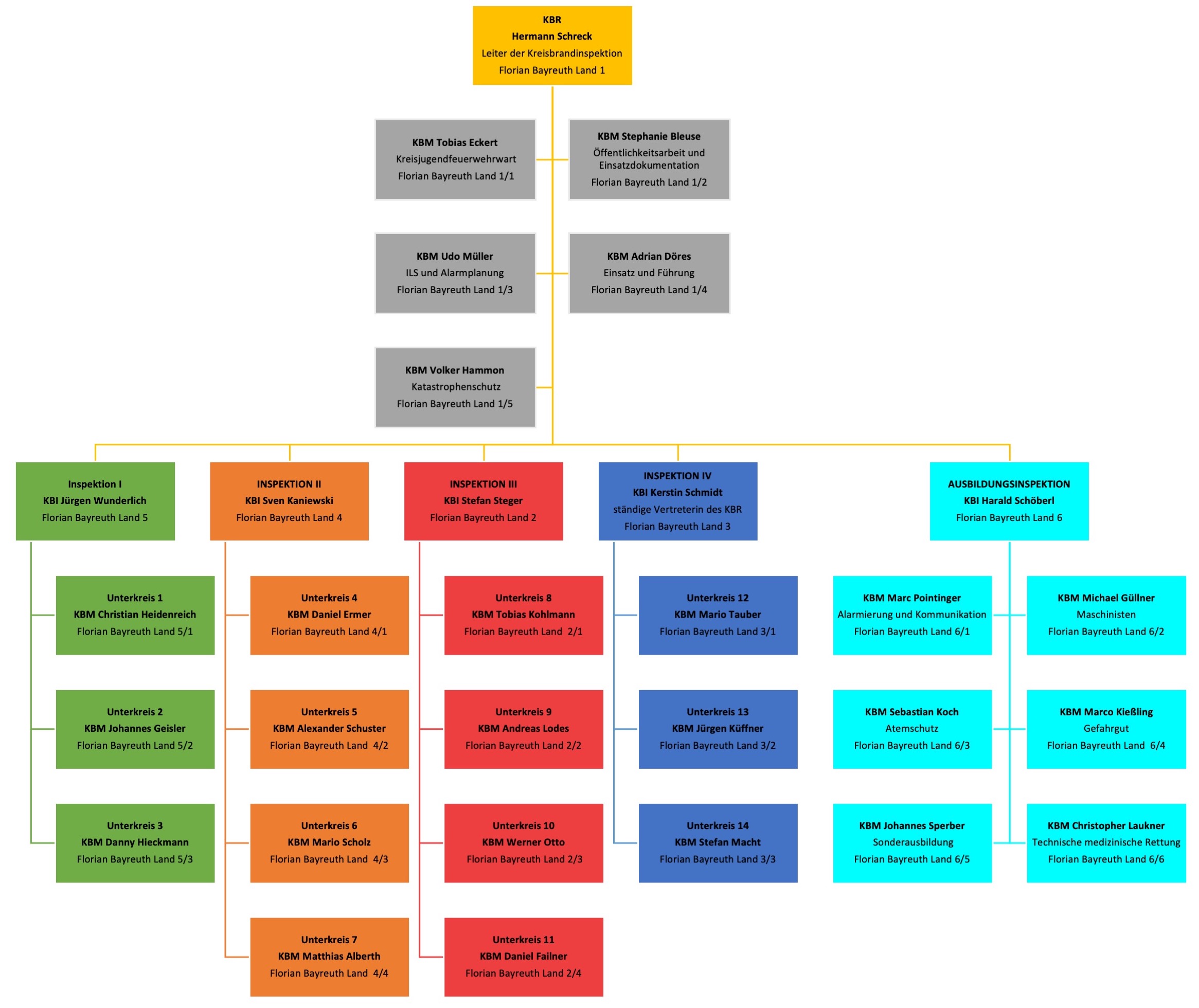
Einen Überblick über die neue Kreisbrandinspektion bietet das nachfolgende Organigramm (zum Vergrößern bitte anklicken):






